一、 受理范围
(一)中山市直行政机关、事业单位。
(二)在我市工商管理部门登记注册的企业和外国驻中山商务代表机构。
上述单位或个人拟邀请外国人来华,且根据中国驻外使领馆要求办理来华签证须提供《邀请核实单》的,可按本办事指南申办。
二、 实施机关
根据属地管理原则,各镇街负责本辖区内外国人来华《邀请核实单》业务受理工作。
三、 办理流程
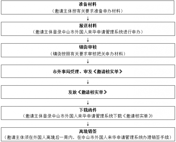
外国人来华《邀请核实单》办理流程

四、 系统申办流程
(一)网上注册账户,邀请主体登录中山市外国人来华申请管理系统页面:https://wlh.zs.gov.cn/home。注册成功登录系统后,点击“企业信息”模块补充单位信息并上传单位备案登记表,单位营业执照等扫描件。
(二)提交申办材料,点击“被邀请人管理”模块录入被邀请人信息,录入完成后点击“申办记录”模块添加团组,按要求录入信息并上传申办材料(要求有效且清晰的扫描件),检查无误后按“团组上报”按钮进行上报。
(三)最终审批结果,申办单位可自行登录系统查看记录状态。如获签批,可在系统下载《邀请核实单》扫描件(点击团组后方的“申办记录浏览”,在审批反馈材料栏进行下载)。
(四)办理销签手续,可在“未完成销签”模块进行操作,“已完成销签”模块可查看进度状态。
(五)一般情况下申办单位无需递交纸质材料,但根据申办资料中要求递交原件的,还须递交纸质版原件。审核过程中对相关材料有疑问的,将要求申办单位递交相关纸质版原件。
五、 申办资料
(一)办理商务类签证(M类)《邀请核实单》所需材料


(二)办理访问类签证(F类)的《邀请核实单》所需材料
除以上第2至5项、第7至11项材料外,申请访问类签证(F类)的,还须根据来华目的提供以下材料:
1. 来华从事交流、访问、考察、培训等活动的,还须提供相关合作交流项目等文件原件。
注意:以上材料如是非英文内容或无英文对照的,还须提交有资质的翻译公司出具的中文翻译件,并加盖翻译公司公章。
六、办理时限
上级外事部门会根据当前国际形势及时调整审批政策,一般情况下,材料齐全且符合要求的,市外事局自收到属地镇街上报材料后5个工作日内完成(需加权评估的除外)。需补交材料的,工作日按补齐材料之日起重新计算。
提醒:为保证办理手续所需时间,建议各邀请主体至少在外国人计划来华日期前30天向属地镇街提交申请资料。
七、业务收费
本业务不收取任何费用。
八、特别提醒
(一)办理外国人来华《邀请核实单》属签证申请的环节之一,不属于行政许可或行政审批,审批结果不对外解释。
(二)有下列情形之一的,将停止邀请主体的《邀请核实单》申请资格,并据情将有关问题线索转交公安等部门依法处理:
1.被邀请人入境后有违法行为。
2.邀请主体存在买卖《邀请核实单》事实。
3.邀请主体通过虚假材料骗取《邀请核实单》。
4.邀请主体违规为其他单位代办《邀请核实单》。
5.被邀请人来华从事的活动与原申请签证目的不符。
(三)各邀请主体须按照《保证书》承诺,在所邀请外国人离境后1周内向所属镇街办理销签手续。不办理销签的,外事部门有权不受理该单位的后续申请。
(四)贸易进出口代理企业需成立一年以上。
(五)《邀请核实单》仅为申办来华签证的辅助性材料,颁发签证的最终决定权在中国驻外使领馆,申请者如有问题请咨询中国驻当地使领馆。
九、销签材料提交要求
(一)申请商务类(M)、访问类(F类)来华签证的,须提交护照信息页、来华签证页、入境和离境章页,加盖企业公章。
(二)对于取消来华的,除提交护照信息页外,还需提交情况说明函,内容必须包括是否已办妥来华签证、取消来访的原因,加盖企业公章。
十、联系方式
中山市外事局出入境管理科
工作时间:周一至周五8:30-12:00、14:30-17:30;(法定节假日除外)
地址:中山市松苑路1号市政府大楼713室
电话:0760-88339093
网址:http://zsfa.zsnews.cn
十一、报送要求
本业务实行外事专办员管理制度,所有申办材料须由邀请主体属地镇街外事专办员报送至我局,不得通过任何中介机构代办。

