一、什么是APEC商务旅行卡?
APEC商务旅行卡是根据APEC商务旅行卡(APEC Business Travel Card,中文全称“亚太经合组织商务旅行卡”,以下简称“旅行卡”)计划,经过申请批准,由APEC范围内各经济体的相关商务人员持有,可直接出入各APEC经济体的旅行证件。
二、APEC经济体的成员以及卡背面的英文缩写标识
目前,APEC共有21个经济体,分别是:日本(JPN)、韩国(KOR)、马来西亚(MYS)、印度尼西亚(IDN)、文莱(BRN)、菲律宾(PHL)、新加坡(SGP)、墨西哥(MEX)、泰国(THA)、越南(VNM)、澳大利亚(AUS)、新西兰(NZL)、巴布亚新几内亚(PNG)、智利(CHL)、秘鲁(PER)、俄罗斯(RUS)、美国(USA)、加拿大(CAN)、中国(CHN)、中国香港(HKG)、中国台北(TWN)。其中美国和加拿大是旅行卡计划过渡成员,不接受其他经济体的APEC商务旅行卡申请,但为其他经济体持卡人提供签证申请和入出境通关便利;除中国香港外,其他经济体仅能受理本经济体公民的办卡申请。内地、香港和台湾地区人员往来按照现行人员往来办法处理。中国籍持卡人持有效卡最多可以入境16个经济体。
三、持用旅行卡有什么便利?
(一)持卡人凭本人有效护照和旅行卡可直接往来于已批准入境的各经济体之间,有利于企业相关人员往来于各APEC经济体从事商务活动。
(二)持有旅行卡后可在卡的有效期内免办各APEC经济体的签证,免除了申办各APEC经济体入境签证的繁琐手续,既节省时间,又节省签证费用开支。
(三)申请人一次申办,五年有效,多次入境,每次入境至少可停留60天。此外,各经济体主要机场普遍为持卡人提供入出境通关便利。
四、持卡前往各经济体允许最长停留天数
60天:印度尼西亚、巴布亚新几内亚、菲律宾、新加坡
90天:澳大利亚、文莱、智利、日本、韩国、马来西亚、新西兰、秘鲁、俄罗斯、泰国、越南
180天:墨西哥
注意:需在卡到期前离境。
五、特别提示
(一)澳大利亚、新西兰、巴布亚新几内亚只允许申请人持一种有效入境签证,即:已获APEC商务旅行卡人员如在旅行卡有效期内申请上述经济体签证并获批,其有效期较短的签证将覆盖有效期五年的APEC商务旅行卡,导致APEC商务旅行卡失效。目前澳方批准的旅行卡签证,既可以用于商务活动,也可以用于因私旅游,因此不建议持卡人在申请APEC商务旅行卡过程中另外申请短期签证。当用于旅游为目的入境时需注意:入境时不能出示APEC商务旅行卡并且不能走专用通道。
(二)各经济体均在其主要口岸开设专用通道并予明确标识、为APEC商务旅行卡持卡人提供快速入出境便利。部分经济体繁忙口岸存在无法高效办理入出境手续情况。
(三)持卡人在已获批经济体入出境时,须同时出示有效APEC商务旅行卡和申办时使用的有效护照。部分经济体会额外要求出示抵、离卡等,具体需出发前向拟前往经济体了解。
(四)持卡人在未获批经济体或APEC商务旅行卡计划过渡成员美国、加拿大口岸使用专用通道时,须按要求出示入境签证及其他文件,否则可能不被允许使用通道,甚至被拒入境。
六、重要提醒
根据上级文件要求,自2025年4月1日起,我办启用外交部APEC商务旅行卡申请管理新系统(网址:https://consular.mfa.gov.cn/APEC/)。
新系统提供各项线上申办业务,如新办续办、提前制卡、换补卡、未制卡仅更换护照、注销卡等。新系统由申办单位自行注册提交申请。现阶段,申办单位将系统数据报送至我办后,所有申办资料按要求报送至各属地镇街。审核通过后,申办单位在新系统向外交部缴费并在相应位置上传缴费凭证。
七、受理范围
与APEC经济体有长期业务往来的本市加工制造、货物进出口、金融、网络科技、教育、物流、旅游、法律、会计、工程建筑类等行业中有实力、有需求、有信誉的国有企业,符合以下条件的可申办APEC商务旅行卡(以下简称APEC卡):
(一)国有企业的员工人数须不少于10人,且上个评审年度纳税信用等级为A/B/M,上年度进出口总额为人民币30万元以上(对其他如金融、网络科技类等行业特点难以提供进出口额证明的企业,可提供与APEC经济体合作的项目计划书或合同,以及申请人过去一年曾获发的其他经济体商务类签证等)。
(二)申请人须为国有企业的管理人员、主要业务人员和技术人员。
(三)申请人须在企业连续工作满6个月以上,且因业务关系需经常前往APEC经济体。
(四)申请人无刑事犯罪记录或被外国、特别是实施APEC卡计划经济体拒签的记录。
(五)APEC卡不适用于:学生、商务人员的配偶和子女、就业或工作假期情形、职业运动员、新闻从业者、娱乐、音乐、艺术界人士等。
八、实施机关
旅行卡申办工作实行由申请人所属国有企业申请,主管单位(市属国有企业的主管单位为市国资委,其他国有企业的主管单位为注册地管委会、镇政府或街道办事处)、市委外办、省委外办、外交部领事司逐级审核,其他经济体审核审批的制度。
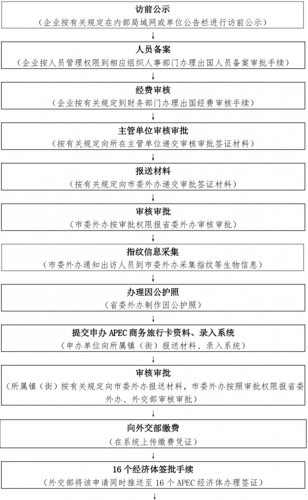
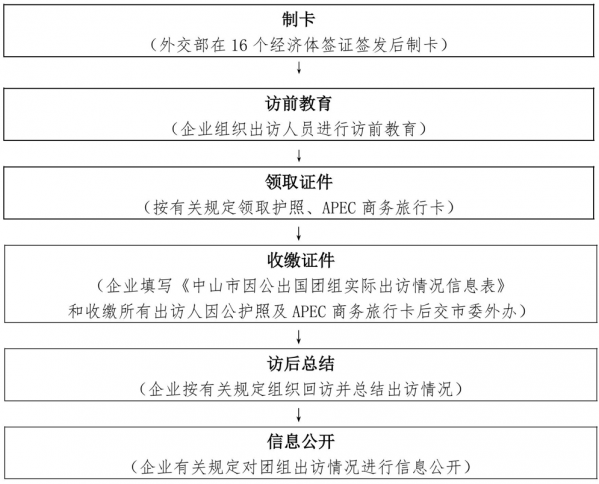
九、办理流程
注意:国有企业在办理以下出访手续前,要对出访事项按照“三必审”要求,进行单位内部审核审批。国有企业人员持旅行卡出国执行公务,须在现行因公出国管理体制下履行出国任务审批手续。


十、申办材料
(一)访前公示
企业在事前通过内部局域网或单位公告栏等便于知晓的方式,对团组和人员有关信息进行不少于5个工作日的访前公示。申办单位对公示材料进行妥善保管,留存备查。公示内容应包含但不限于以下材料:

(二)人员备案
企业按干部管理权限到相应组织人事部门办理出国人员备案审批手续,具体办理流程详询相应组织人事部门。
(三)申办材料
申办材料(一)

申办材料(二)
无有效备案的企业,应向市委外办进行备案,备案三年有效。

申办材料(三)

十一、未制卡仅更换护照、提前制卡、换补卡、注销卡
(一)未制卡仅更换护照
如申请人在当次申办APEC商务旅行卡上报外交部后更换新护照,在卡片尚未制作完成前,申请人可申请未制卡仅更换护照手续。
(二)提前制卡
如申请人确有需要,可在获得部分经济体批准后,申请提前制卡,并持卡前往已获批经济体。待所有经济体批准后,申请人可申请重新制卡,前卡注销。
(三)换发卡
遇下列情况,申请人可申请换发APEC商务旅行卡:APEC商务旅行卡破损;在APEC商务旅行卡有效期内,因与卡关联的护照签证页满、护照到期或者丢失而更换护照,导致卡不能使用;APEC商务旅行卡上需增加持卡人可进入的经济体名称 (提前制卡者,其申请已获其他经济体批准);外交部领事司认定的其他适宜换发旅行卡的情形。
(四)补发卡
APEC商务旅行卡须与护照共同使用,持卡人应妥善保管。如不慎遗失,应当及时向原受理单位报告,注销遗失卡片并申请补发APEC商务旅行卡。
(五)注销卡
APEC商务旅行卡有效期内,持卡人离职、工作调动,或者其所属单位认为持卡人不宜继续持用旅行卡;持卡人资信出现不良变化或者因涉及经济纠纷、刑事案件等情况导致不再符合持卡人所具备的资格;持卡人以不正当方式获得或者使用卡;持卡人不遵守旅行卡的管理办法;外交部领事司认定的其他不符合继续持卡的情形。
(六)未制卡仅更换护照、提前制卡、换补卡、注销卡申请材料及要求

十二、访前教育
(一)国有企业要在出访前,按有关规定主动组织团组全体成员开展出访前教育,并签署以下表格:

(二)国有企业在开展出访前教育后,要将出访情况及相关材料抄送本级本单位纪检监察部门。
十三、领取因公护照及APEC商务旅行卡
企业凭《中山市国家工作人员因公出国团组行前教育证明》、《缴费凭证》、与《APEC商务旅行卡持卡人用卡承诺书》领取因公出国护照及APEC商务旅行卡。
十四、访后管理
(一)证件收缴
在团组回国后3个工作日内向市委外办上交所有出访人员的因公护照和7个自然日内上交《中山市因公出国团组实际出访情况信息表》扫描版及APEC商务旅行卡给市委外办。
备注:有关因公护照管理的详细规定,请登录我办网站“业务办理”-“因公出国”-“关于印发《中山市因公护照管理细则》的通知”栏目查阅。
(二)访后总结
1.在团组回国后20个自然日内,各派员单位要认真总结出访情况并按有关要求对出访人员开展回访,完成填报以下材料:

2.企业要按照市有关规定,将出访情况报送本单位党委(党组)和本级本单位纪检监察部门。
3.企业须继续跟踪落实出访期间达成的事项,并于每年11月底填写《落实因公出国团组任务情况汇总表》报市委外办。
(三)信息公开
团组回国后20个自然日内,企业要通过内部局域网或单位公告栏等便于知晓的方式,对出访情况进行不少于7个工作日的公开,公开材料应包括且不限于《中山市因公出国团组实际出访情况信息表》。
十五、审核审批依据
外交部、省委外办、市委外办关于因公出国管理、APEC商务旅行卡的政策和规定。
十六、办理时限

十七、业务收费

十八、受理地点


十九、中共中山市委外事工作委员会办公室联系方式
联系部门:出入境管理科
工作时间:周一至周五8:30-12:00、14:30-17:30;(法定节假日除外)
电话:0760-88339093
网址:http://zsfa.zsnews.cn/
二十、报送要求
本业务办理实行外事专办员管理制度,所有申办材料须由本单位外事专办员报送,不得通过任何中介机构代办。